7×24不定时编译国内外媒体的即时新闻报道。
查阅新闻资料,前往竹新资料室:
t.me/kt_database
如有任何问题,联系竹新社小编:
t.me/ktnews_editor_bot
注:本频道原创新闻按照CC BY 4.0协议发布。
查阅新闻资料,前往竹新资料室:
t.me/kt_database
如有任何问题,联系竹新社小编:
t.me/ktnews_editor_bot
注:本频道原创新闻按照CC BY 4.0协议发布。
墨西哥安全部队2月23日继续与“哈利斯科州新生代”贩毒集团作战。当局表示在本轮行动中已有70余人死亡,包括25名国民警卫队成员、约30名犯罪分子。
当局表示,通过跟踪贩毒集团头目内梅西奥·奥塞格拉·塞万提斯的一位恋人,找到了他的藏身处。奥塞格拉及2名保镖逃入一片树林,在交火中受重伤,他们被捕并被带往墨西哥城的途中去世。
(美联社)
当局表示,通过跟踪贩毒集团头目内梅西奥·奥塞格拉·塞万提斯的一位恋人,找到了他的藏身处。奥塞格拉及2名保镖逃入一片树林,在交火中受重伤,他们被捕并被带往墨西哥城的途中去世。
(美联社)
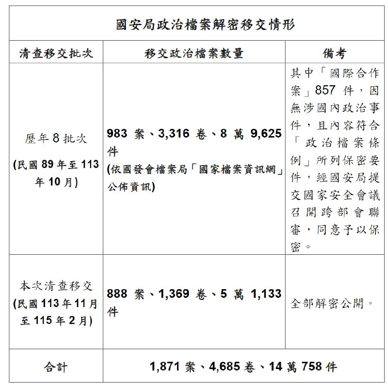
2024年11月起,该局清查了1992年以前所有23757卷、566415件档案,目录送档案局。档案局2025年6月审定其中1369卷、51133件为需公开的政治档案,国安局予以全部解密并扫描移交,内容有戒严时期保防安全工作制度、情报机关侦保防业务资料、反动文化出版品与黑函调查、国民入出境管制“黑名单”、海外台独团体活动、叛乱案件人员资料与判决书等。
社会关切2000年首次政党轮替时国安局是否曾销毁档案,新闻稿说,当年归档只作并卷,没有流水文号,现流水文号是2005年补编,因此无从判断。
(中华民国国家安全局)
中共通知在全党开展“树立和践行正确政绩观”学习教育,自2026年春节假期结束起,至7月底结束。总要求是“立党为公、为民造福、科学决策、真抓实干”。
深入查找现行制度机制中不符合正确政绩观要求的规定,该废止的废止,该修订的修订。
与中央巡视等整改项目相结合,边查边改、立行立改,对突出问题开展集中整治。
(新华社)
深入查找现行制度机制中不符合正确政绩观要求的规定,该废止的废止,该修订的修订。
与中央巡视等整改项目相结合,边查边改、立行立改,对突出问题开展集中整治。
(新华社)
墨西哥武装部队2月22日在哈利斯科州塔帕尔帕市抓捕毒贩,多名“哈利斯科州新生代”贩毒集团成员在打击行动中死亡,包括该集团头目内梅西奥·奥塞格拉·塞万提斯。
“哈利斯科州新生代”是墨西哥主要贩毒集团之一。军方开展抓捕行动并打死奥赛格拉后,哈利斯科州及其邻近的米却肯、科利马、瓜纳华托等州爆发骚乱,贩毒集团成员点燃汽车封锁道路,纵火焚烧商业设施,一些州宣布学校23日停课。
哈利斯科州一名官员称,该州两地有多名墨西哥国民警卫队士兵死亡;州内一座监狱爆发骚乱,一名看守被杀;州检察官办公室一名工作人员遇害。
美国、加拿大等国向本国在墨公民发布安全警示。
(新华社)
“哈利斯科州新生代”是墨西哥主要贩毒集团之一。军方开展抓捕行动并打死奥赛格拉后,哈利斯科州及其邻近的米却肯、科利马、瓜纳华托等州爆发骚乱,贩毒集团成员点燃汽车封锁道路,纵火焚烧商业设施,一些州宣布学校23日停课。
哈利斯科州一名官员称,该州两地有多名墨西哥国民警卫队士兵死亡;州内一座监狱爆发骚乱,一名看守被杀;州检察官办公室一名工作人员遇害。
美国、加拿大等国向本国在墨公民发布安全警示。
(新华社)
巴基斯坦军方2月21日夜间对巴基斯坦与阿富汗边境的阿富汗楠格哈尔省和帕克提卡省发动空袭。
阿富汗当局称,袭击目标是民用目标和宗教场所,造成18人死亡、5人受伤,对此表示强烈谴责。
巴基斯坦则表示,空袭精准打击边境地区的7个恐怖分子营地及藏身处,超过80名恐怖分子死亡。
(新华社)
阿富汗当局称,袭击目标是民用目标和宗教场所,造成18人死亡、5人受伤,对此表示强烈谴责。
巴基斯坦则表示,空袭精准打击边境地区的7个恐怖分子营地及藏身处,超过80名恐怖分子死亡。
(新华社)
一名持枪男子2月22日凌晨驾车闯入海湖庄园,随后被击毙。
美国特勤局称,这名20岁出头的男子来自北卡罗来纳州,携带了猎枪和燃料罐。他的家人几天前报案说他失踪了。
警方称,男子进入北门附近后,遭到两名特勤局特工和一名警察的拦截。他放下了燃料罐,举起猎枪准备射击,特工和警察开枪以消除威胁。
目前尚不清楚该男子动机。事件发生时,特朗普夫妇正在白宫,没有在海湖庄园。
(美联社)
美国特勤局称,这名20岁出头的男子来自北卡罗来纳州,携带了猎枪和燃料罐。他的家人几天前报案说他失踪了。
警方称,男子进入北门附近后,遭到两名特勤局特工和一名警察的拦截。他放下了燃料罐,举起猎枪准备射击,特工和警察开枪以消除威胁。
目前尚不清楚该男子动机。事件发生时,特朗普夫妇正在白宫,没有在海湖庄园。
(美联社)
乌克兰军队2月21日使用乌制“火烈鸟”巡航导弹袭击了俄罗斯乌德穆尔特共和国沃特金斯克市附近的一家导弹工厂。地方当局表示,袭击造成11人受伤,但未透露具体地点等细节。
该工厂距离乌克兰超过1400公里,主要生产“伊斯坎德尔”弹道导弹,同时生产洲际弹道导弹、潜艇导弹等。
乌军还袭击了俄罗斯萨马拉州一家天然气加工厂并引发火灾。俄罗斯国防部表示,俄军20日破坏了“火烈鸟”巡航导弹的发射场以及其他军事目标。
俄罗斯联邦安全局声称,乌克兰已从Telegram收集数据并用于军事目的,但未提供证据。普京20日签署法律,要求俄罗斯移动运营商应按照联邦安全局要求封禁互联网服务。
(美联社)
该工厂距离乌克兰超过1400公里,主要生产“伊斯坎德尔”弹道导弹,同时生产洲际弹道导弹、潜艇导弹等。
乌军还袭击了俄罗斯萨马拉州一家天然气加工厂并引发火灾。俄罗斯国防部表示,俄军20日破坏了“火烈鸟”巡航导弹的发射场以及其他军事目标。
俄罗斯联邦安全局声称,乌克兰已从Telegram收集数据并用于军事目的,但未提供证据。普京20日签署法律,要求俄罗斯移动运营商应按照联邦安全局要求封禁互联网服务。
(美联社)
特朗普2月21日宣布,将20日签署的行政令中的关税从10%提高至15%。此外,特朗普政府将于未来数月确定并公布新的合法关税。
(美联社)
(美联社)
特朗普2月20日称,他已签署一项对全球进口商品征收10%关税的行政令。特朗普称,关税适用于所有国家,该措施几乎立即生效。不过根据关税依据的《1974年贸易法》第122条,这些关税在没有国会批准的情况下,最长只能持续150天。特朗普此前表示,他还在寻找收取关税的其他选择。
(美联社)
(美联社)
美国最高法院2月20日裁决,支持去年下级法院关于全球“对等关税”逾越总统职权的认定。6名保守派大法官中,罗伯茨、戈萨奇、巴雷特3人支持此判决,后二人都是特朗普于第一任期内任命的。
罗伯茨大法官在多数意见书中说,美国毕竟不是与全世界每个国家都处于战争状态。
根据估计,需要清退的税额达1750亿美元。判决没有涉及政府是否或如何退款,需待后续诉讼。
(路透社)
罗伯茨大法官在多数意见书中说,美国毕竟不是与全世界每个国家都处于战争状态。
根据估计,需要清退的税额达1750亿美元。判决没有涉及政府是否或如何退款,需待后续诉讼。
(路透社)
欧洲情报机构负责人称,俄罗斯在利用与美国的谈判推动解除制裁并进行商业交易,其并不想尽快结束战争,因此对今年达成俄乌和平协议持悲观态度。
他们表示,俄罗斯寻求的战略目标从未改变,包括罢免泽连斯基,令乌克兰成为俄罗斯与西方的“中立”缓冲区。俄罗斯经济“并未濒临崩溃”,因此其既不想要也不需要尽快实现和平。
分析认为,乌克兰即使割让顿涅茨克也无法迅速促成和平协议,因为此举无法实现推翻泽连斯基政权的目标。如果俄罗斯获得顿涅茨克,或许才能开启真正的谈判,俄罗斯随后会提出更多要求。
美俄一直在讨论价值高达12万亿美元(数倍于俄罗斯GDP)的双边合作。分析认为,该协议旨在吸引特朗普和俄罗斯寡头。因为俄罗斯寡头因制裁未从战争中获利,普京需要在经济严峻时保持他们的忠诚。
(路透社)
他们表示,俄罗斯寻求的战略目标从未改变,包括罢免泽连斯基,令乌克兰成为俄罗斯与西方的“中立”缓冲区。俄罗斯经济“并未濒临崩溃”,因此其既不想要也不需要尽快实现和平。
分析认为,乌克兰即使割让顿涅茨克也无法迅速促成和平协议,因为此举无法实现推翻泽连斯基政权的目标。如果俄罗斯获得顿涅茨克,或许才能开启真正的谈判,俄罗斯随后会提出更多要求。
美俄一直在讨论价值高达12万亿美元(数倍于俄罗斯GDP)的双边合作。分析认为,该协议旨在吸引特朗普和俄罗斯寡头。因为俄罗斯寡头因制裁未从战争中获利,普京需要在经济严峻时保持他们的忠诚。
(路透社)
一位骑手Wang Caifa的父亲被传到派出所,在澳大利亚时间凌晨12:30向他致电,民警问他抗议的时间地点起因。在得知是在悉尼以后,警察希望他遵守当地法律法规。
另一位骑手Wang Zhuoying则被两个互不知情的民警致电,一个在获悉事情在悉尼之后,说“国外的抗议也尽量不要参与”;另一个则威胁她“如果你在澳大利亚抗议,回国就会被抓”,并在几天后再次致电问她“是否是中共党员”,令她迷惑。
“熊猫外卖”发言人受访说,平台不清楚有关情况,应该是微信群里有关键词触发了网警。
(澳大利亚广播公司)
英国国王查尔斯三世的弟弟安德鲁·蒙巴顿-温莎2月19日因涉嫌“公职人员不当行为”在桑德灵厄姆王室庄园被逮捕。
目前尚不清楚警方的指控细节以及逮捕原因。安德鲁此前被指控曾向爱泼斯坦分享涉密官方文件。
查尔斯三世发表声明称,全力支持配合警方行动,但不便进一步置评。据了解,查尔斯三世事先并未被告知逮捕消息。
目前尚不清楚安德鲁被关押在何处。警方最多可关押96个小时。逮捕意味着警方可以搜查安德鲁的住所和财物。
(BBC)
目前尚不清楚警方的指控细节以及逮捕原因。安德鲁此前被指控曾向爱泼斯坦分享涉密官方文件。
查尔斯三世发表声明称,全力支持配合警方行动,但不便进一步置评。据了解,查尔斯三世事先并未被告知逮捕消息。
目前尚不清楚安德鲁被关押在何处。警方最多可关押96个小时。逮捕意味着警方可以搜查安德鲁的住所和财物。
(BBC)
首尔中央地方法院刑事审判第25合议庭当天作出上述宣判。审判庭认为,尹锡悦宣布紧急戒严,意图通过动员军队封锁国会大楼并抓捕主要政界人士,使得国会陷入瘫痪。审判庭认定尹锡悦向国会派遣军队发起暴动的事实,并表示,由于宣布紧急戒严的目的在于使宪法机构功能瘫痪,故构成内乱罪。
负责调查该案的独立检察组上月13日请求法院对尹锡悦判处死刑。审判庭就量刑理由表示,尹锡悦亲自主导犯罪行为,并让不少人参与其中。紧急戒严事态造成巨大的社会成本,被告人却未进行反省。但鉴于被告人并无周密计划、尽量避免动用暴力、几乎没有发生直接施暴等情况,而且大部分计划落空、无犯罪前科、长期从事公职等,这些均被视为可考虑的有利情节。
尹锡悦涉嫌与前国防部长官金龙显等人合谋,在不存在战争、事变或类似国家紧急状态征兆的情况下实施违宪、违法的紧急戒严,企图扰乱国家宪政秩序并制造暴乱。他还涉嫌动员戒严部队和警力封锁国会,妨害国会就解除紧急戒严进行表决,企图抓捕政界人士及中央选举管理委员会职员。
(韩联社)
美国加利福尼亚州卡斯尔峰2月17日发生雪崩,造成8人死亡、1人失踪。
当地官员介绍说,17日上午,内华达山脉卡斯尔峰发生雪崩,一支15人的越野滑雪团途径附近遭遇灾难。经多方专业人员共同施救,团中6人于17日晚获救脱险,其余9人中8人确定死亡、1人失踪。
警方目前没有透露死难者身份。这支越野滑雪团共有9男6女,获救者包括5女1男,其中2人因伤送往医院治疗,但都没有生命危险。
卡斯尔峰海拔2775米,是内华达山脉中一处深受越野滑雪者喜爱的地点,也是雪崩多发地。加州北部地区目前遭遇冬季风暴袭击,自16日至17日中午,当地降雪量已超过60厘米。当地山区雪崩中心此前曾发布警告称,17日可能发生大规模雪崩,高雪崩风险将持续至18日白天。
此次雪崩是美国近45年来导致死亡人数最多的雪崩灾害。
(新华社)
当地官员介绍说,17日上午,内华达山脉卡斯尔峰发生雪崩,一支15人的越野滑雪团途径附近遭遇灾难。经多方专业人员共同施救,团中6人于17日晚获救脱险,其余9人中8人确定死亡、1人失踪。
警方目前没有透露死难者身份。这支越野滑雪团共有9男6女,获救者包括5女1男,其中2人因伤送往医院治疗,但都没有生命危险。
卡斯尔峰海拔2775米,是内华达山脉中一处深受越野滑雪者喜爱的地点,也是雪崩多发地。加州北部地区目前遭遇冬季风暴袭击,自16日至17日中午,当地降雪量已超过60厘米。当地山区雪崩中心此前曾发布警告称,17日可能发生大规模雪崩,高雪崩风险将持续至18日白天。
此次雪崩是美国近45年来导致死亡人数最多的雪崩灾害。
(新华社)
扎卢日内称,2022年2月俄罗斯全面入侵后,他和泽连斯基经常就如何更好地保卫国家而发脾气。
9月中旬的一个晚上,数十名国家安全局特工前往扎卢日内办公室搜查但未透露搜查目标。当时有数十名英国军官在场。
扎卢日内阻止特工翻查文件和计算机,现场给泽连斯基当时的幕僚长安德里·叶尔马克打电话并发出警告称,自己准备动用军队保护指挥中心。
扎卢日内随后致电国家安全局局长瓦西里·马柳克,询问发生了什么。马柳克表示自己对此一无所知,承诺会调查此事。
扎卢日内后来得知国家安全局曾向基辅地区法院申请搜查令。美联社获得的法庭文件显示,搜查目标是一家据称由犯罪组织经营的脱衣舞俱乐部。但该俱乐部早在俄罗斯全面入侵以前就已关闭。扎卢日内认为搜查令只是借口。
扎卢日内还指责泽连斯基等官员在2023年反攻时没有按照原计划,集中兵力夺取扎波罗热,而是将兵力分散在较广区域,从而削弱了反攻力量。该说法得到了2名西方国防官员的证实。
扎卢日内称自己在被解职后未参与军事决策。民调显示,他在竞选总统上的人气高于泽连斯基。但扎卢日内表示,自己不愿在战争结束或戒严结束前讨论从政,避免乌克兰人内部分裂。
(美联社)
俄罗斯和乌克兰在日内瓦举行的会谈2月18日结束,双方均表示谈判“困难”,新一轮谈判即将展开。
泽连斯基称,军事谈判具有“建设性”,两国武装部队正在考虑如何监督未来停火。俄罗斯代表团团长梅金斯基表示会谈艰难但“务实”。克里姆林宫发言人称,现在谈论谈判结果为时尚早。
此外,乌克兰和美国驻日内瓦代表还会见了英国、法国等欧洲国家代表。泽连斯基称,欧洲参与和平进程“不可或缺”。
泽连斯基17日受访时指责特朗普公开呼吁乌克兰而非俄罗斯在和谈时做出让步“不公平”。此外,任何要求乌克兰放弃俄罗斯未占领的顿巴斯地区的方案都将在乌克兰人公投时被否决。
泽连斯基18日批准制裁白俄罗斯总统卢卡申科。泽连斯基称,此次制裁的原因包括白俄罗斯在境内部署俄罗斯军队的攻击型无人机中继系统,以及俄制“榛树”导弹系统。此外,白俄罗斯企业向俄方提供了生产武器的关键设备和零部件。
(美联社,路透社,新华社)
泽连斯基称,军事谈判具有“建设性”,两国武装部队正在考虑如何监督未来停火。俄罗斯代表团团长梅金斯基表示会谈艰难但“务实”。克里姆林宫发言人称,现在谈论谈判结果为时尚早。
此外,乌克兰和美国驻日内瓦代表还会见了英国、法国等欧洲国家代表。泽连斯基称,欧洲参与和平进程“不可或缺”。
泽连斯基17日受访时指责特朗普公开呼吁乌克兰而非俄罗斯在和谈时做出让步“不公平”。此外,任何要求乌克兰放弃俄罗斯未占领的顿巴斯地区的方案都将在乌克兰人公投时被否决。
泽连斯基18日批准制裁白俄罗斯总统卢卡申科。泽连斯基称,此次制裁的原因包括白俄罗斯在境内部署俄罗斯军队的攻击型无人机中继系统,以及俄制“榛树”导弹系统。此外,白俄罗斯企业向俄方提供了生产武器的关键设备和零部件。
(美联社,路透社,新华社)