01:25 · Jul 24, 2023 · Mon 竹新社 齐齐哈尔市第34中学一体育馆屋顶7月23日下午坍塌。事发时馆内19人,其中4人自行脱险。截至24日3时,被困15人中,4人无生命危险,9人死亡,尚有2人被困。 初步调查认为是毗邻的教学综合楼施工时将珍珠岩堆置体育馆屋顶,遇降水珍珠岩增重,导致屋顶坍塌。 (新华社,鹤城发布) 截至24日5时30分,齐齐哈尔34中体育馆坍塌事故已增致10人死亡,4人无生命危险,仍有1人被困,救援仍在进行中。(新华社)
01:17 · Jul 24, 2023 · Mon 竹新社 中共中央国务院7月14日发《关于促进民营经济发展壮大的意见》。中央深改委4月21日审议通过本文。 引导社会正确看待民营经济人士合法合规经营所得财富,坚决抵制质疑社会主义基本经济制度、否定和弱化民营经济的错误言论与做法,及时批驳澄清。探索建立民营企业社会责任评价体系和激励机制。 (新华社) 发改委7月14日发《关于进一步抓好抓实促进民间投资工作 努力调动民间投资积极性的通知》要求各省向民间资本推介:国家重大工程和补短板项目、重点产业链供应链项目、完全使用者付费的特许经营项目。探索采取分层供地等创新模式,探索分栋、分层、分段进行预验收,探索联合验收模式。调整设立中央预算内投资专项,每年付给20个民间投资增速快占比高活力强措施实的地级市,用于符合条件的重点项目建设。(国家发改委,路透社)
11:11 · Jul 23, 2023 · Sun 阿富汗东部瓦尔达克省政府23日发表声明说,该省部分地区22日晚因暴雨出现洪水灾害,已造成22人丧生、40人受伤。数百座房屋以及大面积农田在洪水中遭到严重破坏。阿富汗气象部门预测未来几天该国境内将有更多降雨,并发布了洪水灾害预警。(新华社)
11:10 · Jul 23, 2023 · Sun 因连日降雨,印度西部马哈拉施特拉邦赖戈德地区一山区村庄19日晚遭遇山体滑坡灾害。《印度快报》援引当地灾害管理局数据报道,截至22日下午6时30分,已有27人遇难,78人失踪,8人受伤。印度全国救灾应急部队已派出多支救援队赶赴现场,救援行动仍在进行中。当地官员在接受媒体采访时表示,由于持续降雨及道路不畅等原因,救援行动遭遇困难。印度气象部门23日对含赖戈德地区在内的马哈拉施特拉邦偏远地区发布强降雨预警,预计强降雨将持续至27日。(新华社)
10:11 · Jul 23, 2023 · Sun 齐齐哈尔市第34中学一体育馆屋顶7月23日下午坍塌。事发时馆内19人,其中4人自行脱险。截至24日3时,被困15人中,4人无生命危险,9人死亡,尚有2人被困。初步调查认为是毗邻的教学综合楼施工时将珍珠岩堆置体育馆屋顶,遇降水珍珠岩增重,导致屋顶坍塌。(新华社,鹤城发布)
06:05 · Jul 23, 2023 · Sun × 墨西哥西北部索诺拉州检方22日发布公告说,该州圣路易斯-里奥科罗拉多市发生一起纵火案,造成11人死亡、4人受伤。公告说,22日凌晨,一名据称处于醉酒状态的男子在该市一酒吧遭工作人员驱赶后,向酒吧投掷燃烧物体,引发火灾。目击者说,这名男子因对女性顾客行为不检被赶出酒吧。圣路易斯-里奥科罗拉多市市长桑托斯·冈萨雷斯对当地媒体说,已逮捕一名嫌疑人,这起事件是“一场悲剧”,民防和消防部门正参与调查。(新华社,路透社)
05:44 · Jul 23, 2023 · Sun 竹新社 中国国民党5月17日宣布征召侯友宜参选总统。早前,民主进步党已于4月12日公告由赖清德在2024年台湾大选中参选总统;台湾民众党亦于5月17日公布由柯文哲代表参选总统。 侯友宜1957年生,早年从事刑警工作。1989年4月7日,侯友宜(时任中山分局刑事组长)奉命带队往《自由时代周刊》社拘捕郑南榕,郑拒捕自焚。2006至2008年任警政署署长,2010至2018年任新北市副市长,2018年当选新北市长,2022年胜选连任新北市长。 此前亦参与竞争国民党征召提名的郭台铭发文说:5月16日晚已面贺侯友宜获得征召… × × × × 国民党23日召开第21届第3次全国代表大会,会中以全体起立、鼓掌方式,通过提名侯友宜代表国民党参选2024年总统。朱立伦在致词时表示,过程中要努力、全力让非绿大同盟、大联盟,未来执政之后,还要大家共同建立一个和平、安定、公平、正义的执政大联盟,共同翻转台湾,台湾更好。侯友宜两度拥抱前高雄市长韩国瑜,并向他致歉道,4年前韩国瑜在选举过程中,他做的不够,对韩国瑜很“歹势”(对不起),面对今年总统大选,他与韩国瑜有共同信念,为守护中华民国,并肩作战。韩国瑜表示,一定要让贪污腐败、谋财害命的民进党在国民党推出的总统参选人侯友宜领导下,下架民进党。郭台铭通过脸书发文指出,现在已有千万人和他同样希望改变,他一定不会让大家失望,会给大选与政治带来新的风格。郭台铭的脸书发文,被外界解读为参选意志坚定。侯友宜对此表示,团结所有人的力量,他跟郭台铭的信念一致,就是守护中华民国,希望台澎金马这块土地的所有人能够平安,既然两人信念一样,就团结在一起。(中央社 1,2,3)
03:26 · Jul 23, 2023 · Sun 23日上午,在日本大阪泉佐野市开往关西机场的JR线列车上,一男子持刀行凶,致3人受伤,伤者均无生命危险。消防表示,伤者除20多岁的男性车掌外,还有两名70多岁和20多岁的男性送医。嫌犯在车站站台被警方控制,并以涉嫌杀人未遂被当场逮捕。详细情况正在进一步调查中。(NHK)
14:52 · Jul 22, 2023 · Sat × 孟加拉国警方22日说,该国恰洛加蒂县当天发生一起客车落水事故,造成至少17人死亡、45人受伤。当地警察局负责人说,一辆客车当天上午失控冲出公路坠入路边的湖中,13名乘客当场死亡,另有4人送医后不治身亡。所有伤者已在当地医院接受救治,因部分伤者伤情较重,死亡人数有可能上升。(新华社)
12:46 · Jul 22, 2023 · Sat 竹新社 俄罗斯20日继续空袭乌克兰港口城市敖德萨。中国驻敖德萨总领事馆受损。 敖德萨州州长奥列格·基佩尔发布的照片显示,中国的总领馆至少有一扇玻璃被打破,但没有其他受损迹象。总领馆位于敖德萨市中心,与港口仅隔一条铁道。此外,袭击还导致敖德萨至少1人死亡,8人受伤。乌总统泽连斯基表示,运往中国的6万吨农产品在对切尔诺莫斯克的袭击中被毁。 袭击当天,乌克兰经济部副部长卡奇卡访华,并与中国商务部副部长凌激会谈。凌激表示,中方愿扩大自乌进口优质产品,推动贸易自由化的可行性研究,并与乌方加强在世贸组织框架下的合作,建立两国… 俄占克里米亚地区行政长官谢尔盖·阿克肖诺夫22日称,克里米亚中部Krasnohvardiiske的一个弹药库遭乌克兰无人机袭击后发生爆炸。目前尚无人员伤亡报告,但当局正在疏散距离爆炸地点5公里内的平民。乌克兰军方证实其摧毁了当地的油库和俄罗斯军火库,但没有具体说明使用了何种武器。此外,受爆炸事件影响,克里米亚大桥的交通一度中断。乌克兰总统泽连斯基21日曾表示,这座大桥作为俄罗斯的军事补给路线,是合法目标。乌克兰当局22日称,俄罗斯前一天对该国11个地区发动袭击,造成至少8名平民死亡,多人受伤。美国国家安全委员会战略沟通协调员约翰·柯比20日说,美方从乌方得到初步反馈,乌方正在“有效”使用美国提供的集束弹药,对俄方防御阵型和操作产生影响。俄罗斯国防部22日指责乌克兰在扎波罗热前线使用集束弹药袭击俄罗斯记者,导致1名记者死亡,3名记者受伤。(美联社,路透社 1,2,新华社)
00:40 · Jul 22, 2023 · Sat 竹新社 韩国联合参谋本部19日表示,韩军从当天凌晨3时30分许到3时46分许探测到朝鲜在顺安一带向韩半岛东部海域发射2枚短程弹道导弹,导弹各自飞行约550公里后落入东海。韩美情报部门正在综合分析导弹的具体参数。 日本海上保安厅当天也表示,朝鲜于凌晨3时35分和3时48分许分别发射疑似弹道导弹的物体,推测其均落在日本专属经济区之外。 (韩联社) 韩国联合参谋本部22日表示,军方当天凌晨4时许探测到朝鲜向韩半岛西部海域发射多枚巡航导弹。韩美情报部门正在缜密分析导弹的具体参数。联参称,军方在加强对朝监视和戒备态势的同时,与美方保持密切合作,保持万全的应对态势,并密切关注朝鲜相关动向。朝鲜国防相强纯男20日发表谈话称,美军将向韩增派战略核潜艇等战略武器的计划付诸实施,这满足朝鲜《国家核武力政策法令》所规定的使用核武器相关条件。之后,韩国国防部就此发表立场称,朝鲜针对韩美同盟的一切核攻击都将面临同盟第一时间的压倒性、决定性反制,再次强烈警告其一意孤行必将陷入穷途末路,绝不可能通过发展核武和威胁动武得到韩美同盟的任何让步。(韩联社)
11:33 · Jul 21, 2023 · Fri 竹新社 中共中央政治局4月28日开会研究经济,认为目前经济运行好转主要是恢复性的,内生动力还不强、需求仍不足,须继续改善社会预期、化解风险隐患。 会议要求:巩固和扩大新能源汽车发展优势,加快推进充电桩、储能等设施建设和配套电网改造。 重视通用人工智能发展,营造创新生态,重视防范风险。 下决心从根本上解决企业账款拖欠问题。 推动平台企业规范健康发展,鼓励头部平台企业探索创新。 统筹做好中小银行、保险和信托机构改革和风险化解。 做好保交楼、保民生、保稳定,推动建立房地产业发展新模式。在超大特大城市积极稳步推进城中村改… 7月21日的国务院常务会议通过《关于在超大特大城市积极稳步推进城中村改造的指导意见》《社会保险经办条例(草案)》。优先改造需求迫切、城市安全和社会治理隐患多的城中村。坚持由地方政府负主体责任,高效综合利用土地,并结合保障房建设;积极创新改造模式,鼓励支持民间资本参与,努力发展各种新业态,实现可持续经营。此前,7月14日的国务院常务会议通过《关于积极稳步推进超大特大城市“平急两用”公共基础设施建设的指导意见》。(新华社,视频:新闻联播)
09:09 · Jul 21, 2023 · Fri 竹新社 马拉维移民局发言人确认,此前被揭拍摄非洲儿童举牌视频的卢克已于6月19日在邻国赞比亚东部的奇帕塔被捕,两国正就将其移交马拉维以进一步调查展开协作沟通。 (BBC) 在马拉维拍摄“我是黑鬼智商低”视频的中国公民卢克,7月20日以拐卖儿童等14项控罪被判12个月徒刑,附加驱逐出境。卢克自赞比亚被引渡回马拉维后未获保释,羁押期限自2022年7月16日起算,因此折抵刑期已满,当庭获释;他需在7日内离开马拉维。卢克承认本案控罪;在量刑求情阶段辩护说:自己是初犯、已悔罪、已羁押一年,拍视频是为传播中国文化,并已向当局缴交1600万夸加(10.84万人民币)用以赔偿受害者。(MaraviPost,法新社,BBC)
08:03 · Jul 21, 2023 · Fri 21日下午2时许,一名30多岁的男性A某在韩国首尔地铁新林站4号出口附近的商业街小巷等地挥舞凶器,造成1死3伤。死伤人员均为男性。3名伤者已被送医接受治疗,其中1人目前生命垂危。警方接到“有人持凶器伤人后逃逸”的报警后出动,并于2时20分许以涉嫌杀人罪现场抓捕A某。警方正在调查A某与受害者之间的关系、作案动因等犯罪原委。(韩联社)
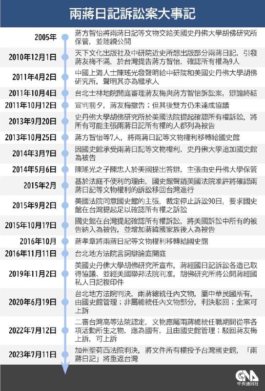
02:26 · Jul 21, 2023 · Fri 竹新社 胡佛东亚馆藏部主任、历史学者林孝庭根据蒋经国日记等最新公开的史料在新书《蒋经国的台湾时代》中分析,中华民国已故总统蒋经国晚年推动台湾民主化,开放大陆探亲、解除报禁、默许民进党组党、对国际宣告将解除戒严,除来自美国的压力外,另一个重要压力来自邓小平主政下的中华人民共和国。 台美断交后,蒋经国受到来自华府行政与立法部门对于推动民主化的压力有增无减。1982年,美国前总统的胞弟、参议员爱德华·肯尼迪致函康宁祥,批评国民党在人权与民主化议题上做得还不够(there has been too little prog… × 《两蒋日记》确权诉讼落幕,日记和其他档案原件将于下半年起运返台,入藏国史馆。档案原件返台后,复制件将继续在胡佛研究所向学界提供使用。该批档案包括蒋介石1917至1972年、蒋经国1937至1979年间的日记,以及演讲稿、外交信函、政治档案等,2005年出借给斯坦福大学胡佛研究所。蒋家后人中就是否将档案移转国史馆发生争议,胡佛所遂于2013年诉讼请求澄清物权,最终认定所有档案都归属国史馆,不再按是否属总统任内而分割。国史馆受访说,档案返台后将陆续向公众提供,其中蒋介石第一任总统内(1948–1954)的日记拟于10月出版。(旧金山标准报,中央社)
14:26 · Jul 20, 2023 · Thu 竹新社 习近平16日会见比尔·盖茨。 习近平强调,中方愿同比尔及梅琳达·盖茨基金会继续加强相关领域合作,并向其他发展中国家提供力所能及的支持和帮助。盖茨是其今年在北京会见的第一位美国朋友。世界正在走出新冠疫情,人们应该多走动、多交流,增进了解。中美关系的基础在民间,希望两国人民友好下去。 盖茨介绍了对华合作进展情况及未来设想,基金会致力于同中国进一步加强创新、全球减贫、公共卫生、药物研发、农村农业等领域合作,并将成功经验和技术向发展中国家推广。 基金会宣布与北京市政府和清华大学重新合作,未来将向全球健康药物研发中… 基辛格访华,7月18日见李尚福,19日见王毅,20日见习近平。习近平祝100周岁的基辛格“大德必寿”。中国驻美大使谢锋7月19日在阿斯彭安全论坛参加专场炉边谈话,对谈人是旗语新闻社创始编辑克莱门斯。当谈及“基辛格是否会见到秦刚”“我想秦刚近日可能在同基辛格作秘密外交”,谢锋笑答“拭目以待”“谢谢关心”,表示中国外交部发言人已通报有关情况。(中国驻美大使馆,对谈视频:The Aspen Institute) 2:29 Media is too big VIEW IN TELEGRAM
14:26 · Jul 20, 2023 · Thu 竹新社 中共二十届中央财经委5月5日下午开第1次会议。发改委、科技部、工信部、农业部就“加快建设以实体经济为支撑的现代化产业体系”作汇报;发改委、卫健委、人社部、教育部就“以人口高质量发展支撑中国式现代化”作汇报。 就前个题目,会议要求把握AI等新科技革命浪潮、适应人与自然和谐共生要求,建设完整先进安全的产业体系;要循序渐进,不能贪大求洋;三次产业要融合发展,避免割裂对立;传统产业转型升级,“不能当成低端产业简单退出”。 更重视“藏粮于技”,突破耕地等自然条件对农业生产的限制。 大力建设世界一流企业,“倍加珍惜爱… 中共中央财经委7月20日下午开第2次会议,审议通过《关于推动盐碱地综合利用的指导意见》。自然资源部、农业部、财办、发改委就加强耕地保护、盐碱地综合改造利用作汇报。耕地占用“以补定占”,将各类占用统一纳入占补平衡管理。建立粮食主产区利益补偿机制。整改复耕要实事求是尊重规律,保护农民利益,适当留过渡期。会议新闻稿显示,原设在农业农村部的“中央农村工作领导小组办公室”已并入中央财办,不再单设。(新华社,视频:新闻联播)